Integrating advanced European and American technologies, combined with the characteristics of investment in Chinese Mainland, we have formed a fine processing plan for the processing production line of ginger, onion and garlic puree. According to the investment situation and production reality of the enterprise, we can design a case for the customer’s project and transfer it to the customer’s real turnkey project. We are committed to developing innovative equipment to improve overall operational efficiency and significantly reduce capital investment.

Ginger Garlic sauce production line
Suitable for processing vegetables such as onions and garlic, it can produce vegetable puree products such as ginger, onion puree, and garlic puree. The production line mainly consists of equipment such as peeling machine, slitting machine, cleaning machine, crusher, colloid mill, heating tank, preheater, pulping machine, sterilization machine, filling machine, tunnel cooling machine, blow dryer, labeling machine, etc. The design concept of this production line is advanced and the degree of automation is high; The main equipment is made of high-quality stainless steel material, which fully meets the hygiene requirements of food processing.
This ginger and garlic paste production line is not only suitable for processing fresh ginger and garlic into paste, but also can process onion and other similar vegetables into paste, sauce or juice.
The ginger and garlic paste machine includes garlic cloves separating machine, garlic peeling machine, ginger and garlic washing and sorting machine, ginger and garlic paste grinding/milling machine, ginger and garlic paste mixing tank machine, ginger and garlic paste homogenizing, degassing and sterilizing machine, ginger and garlic paste filling machine and packing machine, CIP system, RO water treatment system, ingredient adding system.
All ginger and garlic equipment operation is controlled by PLC, linked to start and stop, efficient operation and low failure rate.
All the machine is made of SUS304 material, and equipped with CIP system to make sure the production process is sanitary and producing high-quality products.
The end products can be garlic and ginger paste, or garlic and ginger juice, filled into bottles, glass jars, pouches, tin cans and sachets. And the capacity of the processing line is from 500kg/h-5000kg/h.
As a health drink, ginger juice can promote digestion, drive away cold, relieve pain, control blood pressure, and promote hair growth.

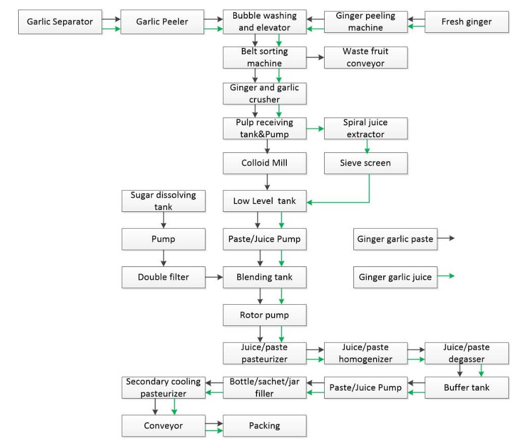
Ginger Garlic Production Line Technological Flowchart
Ginger Garlic Production Line Technological Flowchart
Ginger and garlic paste processing flowchart: Fresh ginger and garlic after peeling, then washing sorting, and after that the use one colloid mill to grind to get the paste. After that, the ginger and garlic paste will be mixed with other ingredients and flavors, then after homogenizing, degassing and sterilizing, finally, the end products will be filled into jars, bottles or other consumable containers.
Ginger juice processing flowchart: Fresh ginger after washing, sorting, and crushing, then the ginger mash will be sent to the spiral juice extractor to get the ginger juice, then the ginger juice goes through the sieve screen filter, and blended with ingredients, after pasteurizing, homogenizing, then filling into bottles, sachets or other containers.
Ginger tea processing flowchart: Use ginger juice and tea extracts as main raw materials, then add brown sugar, water, flavors and other ingredients, after blending, homogenizing, pasteurizingerilizing, then filling into small containers like bottles, cartons, metal cans.
Ginger garlic powder processing flowchart: Use fresh ginger or garlic, after juice extracting, then vacuum evaporating, spray drying, and then the ginger garlic powder will be filled into pouches.

Key Machine Of Ginger Garlic Production Line
Garlic Separator
The garlic splitting machine uses a soft roller that meets the quality assurance standard to simulate the hand peeling action, so that the garlic bulb can achieve the peeling effect, and the gap of the rubber wheel can be adjusted. The size of the garlic bulb can be used, and the garlic flap is not damaged. The advantage of high peeling rate. The device is easy to operate, and the built-in fan. garlic skin and garlic clove are automatically separated, and one person can operate. It is characterized by practicality, power saving, high production efficiency, easy maintenance and cleaning, and low failure rate.
Garlic peeling machine
The garlic peeling machine adopts the pneumatic principle to process the garlic after separation without any damage. The garlic flap can be peeled off without being soaked in water. In the case of dry garlic, the peeling rate can reach more than 95%. Garlic is automatically separated.
Ginger peeling and washing machine
The rhizome brush cleaning machine is suitable for cleaning and peeling ginger. The whole machine is made of SUS304 stainless steel and equipped with a hard peeling brush, which can fully contact the ginger and the brush to achieve a complete peeling effect. The brush is adjustable in forward and reverse rotation, easy to disassemble, and easy to maintain.
Air bubble washing machine for ginger and garlic
The air bubble washing machine is suitable for washing garlic, ginger and onion, the main structure with SUS 304 stainless steel with 3mm thickness. Air blower with high power, feeding the air from the bottom, perforated stainless steel baffle plate separates the fruit from dirt. After washing, the ginger and garlic will be transferred to the next station by the SUS304 mesh belt scrape elevator and dried by the air-blowing dryer machines, and after that, the surface of the ginger and garlic will be dried by the high-pressure air.
Ginger and garlic paste making machine
This colloid mill is a mechanical grinding process for fluid and semi-liquid materials such as ginger, garlic, almond, sesame to make paste. It has the function of micro-grinding, dispersing, emulsifying and mixing. After the material is processed by the grinding, the particle size can reach 2-50 microns and the homogeneity can reach 95%. It is an ideal equipment for micro-machining.
Ginger and garlic juice making machine
The ginger and garlic juice making machine can use spiral juice extractor or belt press to obtain the juice. The juice yield rate is about 50%-75%, the bottom diameter of the screw gradually increases along the slag outlet direction and the pitch of the screw gradually decreases. When the ginger is pushed by the screw, the volume of the screw cavity is reduced, forming a squeeze force of the ginger or garlic to obtain the juice.
Ginger garlic paste/juice mixing tank
When preparing the garlic paste, all the ingredients like ginger, garlic, water, oil, vinegar, salt, lemon juice, etc. will be blended together in this blending tank, and the blending tank is equipped with stir with 20-100rpm, under the action of rapid stirring, these materials are fully mixed to make a delicious and edible garlic sauce.
When making ginger juice products, water, flavor agents, and sugar will be added to the ginger juice to make it into RTD ginger juice.
Ginger garlic paste/juice homogenizer, degasser and sterilizer
The high-pressure homogenizer can make the ginger and garlic paste/juice smooth and better flavor, uniform, emulsify and disperse.
The vacuum deaerator can remove the peculiar smell and air in the ginger garlic paste/juice, so that the garlic paste has a longer shelf life.
Ginger garlic paste use tubular pasteurizer to do the heat treatment, and after the material filling into containers(sachets, bottles, jars), then use the retort sterilizer or pasteurizing cooling tunnel to do the secondary pasteurizing, and the garlic ginger pasteurizing technological flowchart is 89℃ inlet, heating to 95℃ by hot water or steam holding for 15 minutes, then cooling down to the 30℃ for packing.
Ginger garlic paste/juice filling machine
Ginger garlic paste can be hot-filled into bottles, sachets or jars, and the filling machine is the piston type; Ginger garlic juice is hot filling into bottles, the filling machine can use the gravity filling machine. All the ginger garlic paste or juice after filling, need to do secondary pasteurizing to get a long shelf life of the end products.
