The fresh onion can be proceed into onion paste, onion sauce, dry onion slice and other value-added products. Onion paste is mainly composed of onion puree and water, which is one of the most popular condiments in India; Onion sauce’s main ingredients are onions, tomatoes, garlics, hot peppers, sugar and salt.
The onion processing plant capacity is from 500kg/h-5000kg/hour, and all the equipment for onion processing are made of SUS304 food-grade material.
The onion paste / sauce can be filled into sachets, glass jars or metal cans; Onion slices can be filled into pouches.
The onion processing plant includes onion peeling machine, onion washing machine, onion crushing and grinding machine, onion slicer(for dry onion slice making), onion paste or sauce formulationending tank, onion slice dryer, onion paste/sauce pasteurizer and filler, CIP cleaning system.

Onion Paste Sauce Processing Line
The complete onion sauce processing assembly line provides a turnkey project for the design, manufacturing, installation, commissioning, and training of jam processing equipment. If some individual machines are replaced in the tomato sauce production line, they can process strawberry sauce, blackberry sauce, blueberry sauce, raspberry sauce, apple sauce, mango sauce, apricot sauce, carrot sauce, and onion sauce
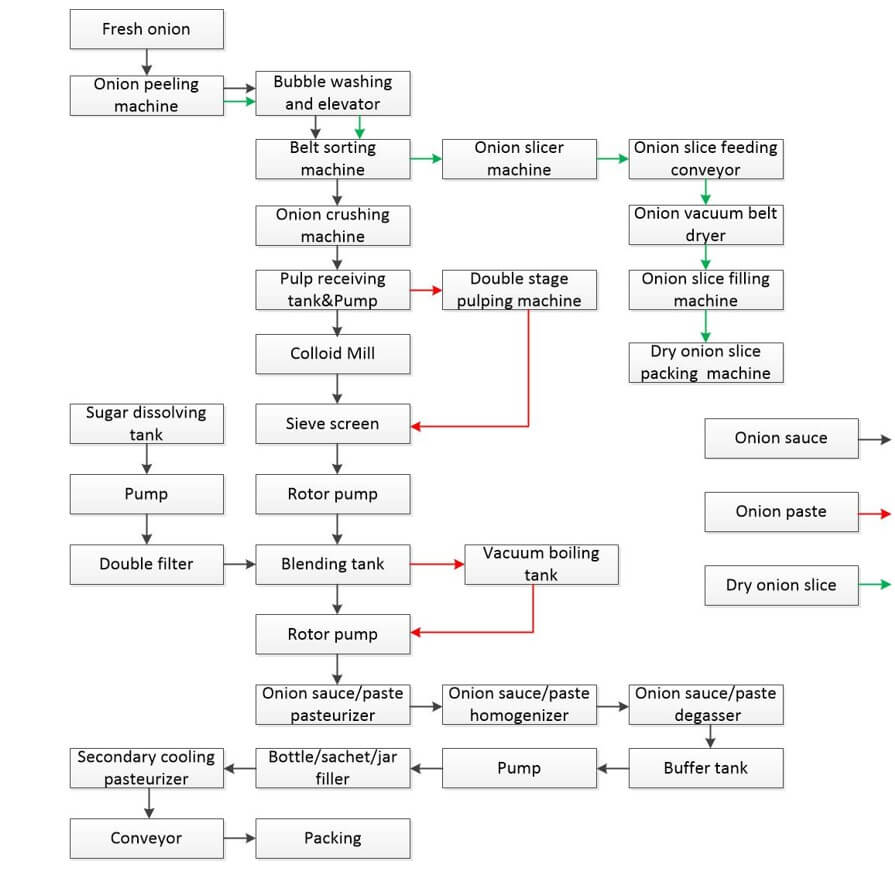
Onion Processing Technological Flowchart
Onion paste/sauce processing line flowchart
Fresh onion after peeling, air bubble washing, then sort out the high-quality onions, after that the onions will go to the crushing and pulping machine or colloid mill machine to make into the onion pulp/puree, after preliminary filtering, then pump into the blending tank to add all the necessary ingredients to make into the onion sauce, or the onion pulp can also feed into vacuum boiling tank for making the onion paste, then after homogenizing and pasteurizing, the end products will be filled into the small containers like sachets, bottles or cans.

Dry onion slice processing flowchart
Fresh onion after washing, peeling and sorting, then use the fruit slicer to cut the onion into slices, then feed the onion slices into the vacuum belt dryer to make the dry onion slices, then the slice will be filled into jars or pouches.
Onion Processing Line Main Machine Introduction
Onion peeling machine
Onion peeling can use the brush peeling machine or pneumatic peeling machine. Using pneumatic principle, dry and fully automatic digital control, there is no limit to the size and variety of onions, not only easy to operate but also high yield. The surface of the peeled onion is smooth and harmless. The onion and onion skin are automatically separated, safe and hygienic. It is the most advanced onion peeling equipment in China. And the capacity for the onion peeling machine is 500-2000kg per hour, and the material is SUS304 material.
Onion washing and sorting machine
After the onion is peeled, it will be loaded into the crates, then unload the onions in crates into the air bubble washing tank to wash off the foreign matters on the onions. The onion washing machine is using high-pressure water to clean the dirties and has a good cleaning effect, it is fully automatic and saves much labor. After washing, the clean onions will be elevated to the belt conveyor to sort out the low quality and rotten onions, the onion sorting process is manual.
Onion crushing and grinding machine
The premium and clean onions will be conveyed to the pulping machine or colloid mill to make the onion puree, In this machine, the complete onion will be crushed and grounded into the mashes and purees. And the onion purees still include a large quantity of fiber and solid materials, so after pulping or grounding, usually the sieve filter or double filter will be used to remove the large particles and solids in the puree.
Onion sauce blending tank/onion paste vacuum boiler
In this process, it is mainly the SUS304 tank, if the end product is onion sauce, then the blending/formulation tanks will be applied to mix all ingredients into even onion sauce; If you make the onion paste, then we can use the vacuum boiler to evaporate the water from the onion puree. It is all the tanks that make good machines.
Onion paste/sauce pasteurizer, degasser and homogenizer
The onion paste or sauce will be homogenized and pasteurized. When for homogenizing, 30-40MPA high-pressure homogenizer will be applied to onion sauce to make them into more emulsified sauce; When for pasteurizing, the tube or tube in tube pasteurizer will be used, and the pasteurizing technological flowchart is about 85-95℃holding for 2-3 minutes. After pasteurizing, the vacuum degasser will be also used to remove the air in the sauce or paste to make the product longer shelf life.
